Dəstək
Pulsuz Yükləmə və Məlumat Platforması
  • Vikipediya
  • Musiqi

Fermi–Dirak statistikası — yarımtam spinə (1/2, 3/2, ..., h Plank sabiti vahidlərində) malik identik (fərqləndirilməyən, eyniləşmiş) zərrəciklərdən ibarət siste

Fermi–Dirak statistikası

  • Ana Səhifə
  • Fermi–Dirak statistikası

Fermi–Dirak statistikası — yarımtam spinə (1/2, 3/2, ..., h Plank sabiti vahidlərində) malik identik (fərqləndirilməyən, eyniləşmiş) zərrəciklərdən ibarət sistemlərə tətbiq edilən kvant statistikası. Bu statistika 1926-cı ildə Enriko Fermi tərəfindən irəli sürülmüş və elə həmin ildə onun kvant-mexaniki interpretasiyası Pol Dirak tərəfindən verilmişdir. Fermi–Dirak statistikası statistik mexanikanın bir hissəsidir və kvant mexanikasının prinsiplərindən istifadə edir.

Kvant fizikasında sistemin halı, onu təşkil edən bütün zərrəciklərin koordinat və spinlərindən asılı olan dalğa funksiyası ilə ifadə olunur. Fermi–Dirak (F–D) statistikasına tabe olan zərrəciklər (fermionlar) üçün dalğa funksiyası antisimmetrikdir, yəni istənilən fərqləndirilməyən zərrəciklər cütünün yerlərini dəyişdikdə dalğa funksiyası işarəsini dəyişdirir. V. Pauli 1940-cı ildə isbat etdi ki, kvant zərrəcikləri üçün istifadə olunan statistikanın növü birqiymətli şəkildə zərrəciklərin spini ilə təyin olunur (yarımtam spinli zərrəciklərdən fərqli olaraq, tam spinə malik olan zərrəciklər sistemi Boze-Eynşteyn statistikasına tabe olur). F–D statistikasına əsasən hər bir kvant halında yalnız bir zərrəcik yerləşə bilər (Pauli prinsipi).

Tarix

1926-cı ildə Fermi–Dirak statistikasının tətbiqindən əvvəl, zahirən ziddiyyətli görünən hadisələrə görə elektron davranışının bəzi aspektlərini başa düşmək çətin idi. Məsələn, otaq temperaturunda bir metalın elektronik istilik tutumu ondan elektrik cərəyanı axan vəziyyətdən 100 dəfə az elektrondan gəlmiş kimi idi. Otaq temperaturunda metallara yüksək elektrik sahələri tətbiq etməklə yaranan emissiya cərəyanlarının nəyə görə temperaturdan demək olar ki, asılı olmadığını anlamaq da çətin idi.

O dövrdə metalların elektron nəzəriyyəsi olan Drude modelinin qarşılaşdığı çətinlik elektronların (klassik statistika nəzəriyyəsinə görə) hamısının ekvivalent olduğunu nəzərə almaqdan irəli gəlirdi. Başqa sözlə, xüsusi istiliyin Bolsman sabiti k B ilə mütənasib olaraq hər bir elektrona bərabər miqdarda paylandığı güman edilirdi. Bu problem F–D statistikası yaranana qədər həll edilməmiş qaldı.

F–D statistikası ilk dəfə 1926-cı ildə Enriko Fermi və Pol Dirak tərəfindən dərc edilmişdir. Maks Borna görə, Paskual Jordan 1925-ci ildə Pauli statistikası adlandırdığı eyni statistikanı hazırladı, lakin vaxtında dərc edilmədi. Dirakın fikrincə, onu ilk dəfə Fermi tədqiq etmiş və Dirak onu “Fermi statistikası”, müvafiq hissəcikləri isə “fermionlar” adlandırmışdır.

F–D statistikası 1926-cı ildə Ralf Fovler tərəfindən ulduzun ağ cırtdana çökməsini təsvir etmək üçün tətbiq edilmişdir. 1927-ci ildə Arnold Zommerfeld onu metallardakı elektronlara tətbiq etdi və sərbəst elektron modelini inkişaf etdirdi, 1928-ci ildə Fovler və Lotar Nordeym bunu metallardan sahə elektron emissiyasına tətbiq etdi. Fermi–Dirak statistikası hələ də fizikanın mühüm bir hissəsi olmaqda davam edir.

Fermi–Dirak paylanması

Termodinamik tarazlıqda olan eyni fermionlar sistemi üçün tək hissəcikli i halında fermionların orta sayı Fermi–Dirak (F–D) paylanması ilə verilir,

n ¯ i = 1 e ( ϵ i − μ ) / k T + 1 {\displaystyle {\bar {n}}_{i}={\frac {1}{e^{(\epsilon _{i}-\mu )/kT}+1}}} {\displaystyle {\bar {n}}_{i}={\frac {1}{e^{(\epsilon _{i}-\mu )/kT}+1}}}

burada kB Boltsman sabiti, T mütləq temperatur, εi birhissəcikli i halın enerjisi, μ isə ümumi kimyəvi potensialdır.

Sıfır mütləq temperaturda μ müsbət spektral sıxlığın qonşuluğunda olması şərti ilə Fermi enerjisi üstəgəl fermiona düşən potensial enerjiyə bərabərdir. Spektral boşluq vəziyyətində, məsələn, yarımkeçiricidəki elektronlar üçün simmetriya nöqtəsi μ adətən Fermi səviyyəsi və ya elektronlar üçün elektrokimyəvi potensial adlanır və boşluğun ortasında yerləşəcəkdir.

F–D paylanması yalnız sistemdəki fermionların sayı kifayət qədər böyük olduqda etibarlıdır ki, sistemə daha bir fermionun əlavə edilməsi μ-yə cüzi təsir göstərsin. F–D paylanması ən çox bir fermionun hər bir mümkün vəziyyəti tutmasına imkan verən Pauli istisna prinsipindən istifadə olunduğundan, nəticə belə olur ki,

0 < n ¯ i < 1 {\displaystyle 0<{\bar {n}}_{i}<1} {\displaystyle 0<{\bar {n}}_{i}<1}.

  • Fermi–Dirak paylanması
  • Enerji asılılığı. Temperatur T yüksəldikcə əyrilər daha da qabarıqlaşır . n ¯ = 0.5 {\displaystyle {\bar {n}}=0.5} ε = μ {\displaystyle \varepsilon =\mu } . olduqda. Daha yüksək T temperaturunda μ {\displaystyle \mu } azalır.
    Enerji asılılığı. Temperatur T yüksəldikcə əyrilər daha da qabarıqlaşır . n ¯ = 0.5 {\displaystyle {\bar {n}}=0.5} {\displaystyle {\bar {n}}=0.5} ε = μ {\displaystyle \varepsilon =\mu } {\displaystyle \varepsilon =\mu }. olduqda. Daha yüksək T temperaturunda μ {\displaystyle \mu } {\displaystyle \mu } azalır.
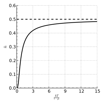
  • Temperatur asılılığı ε > μ {\displaystyle \varepsilon >\mu } olduqda.
    Temperatur asılılığı ε > μ {\displaystyle \varepsilon >\mu } {\displaystyle \varepsilon >\mu } olduqda.
←Növbəti YazıƏvvəlki Yazı→
Ən Oxunanlar - Vikipediya
  • Aprel 04, 2026

    Vəhşi diviziya

  • Aprel 09, 2026

    Heydər Əliyev adına Azərbaycan Ali Hərbi Məktəbi

  • Aprel 04, 2026

    Bilgə xaqan

  • May 17, 2026

    Pəmbək-Şörəyel distansiyası

  • May 03, 2026

    Dikson-Entrans boğazı

Studia

  • Vikipediya
  • Musiqi

Xəbər Bülleteni Abunəliyi

Əlaqə Saxlayın
Bizimlə Əlaqə
© 2025 www.realwiki.az-az.nina.az - Bütün hüquqlar qorunur.
Müəllif hüquqları: Dadash Mammadov
Üst